Auto Command Remote Car Starter Wiring Diagram

Auto Command Remote Car Starter Wiring Diagram. Web ford remote car start wire diagrams. Web car remote starter wiring diagram, delphi remote start.

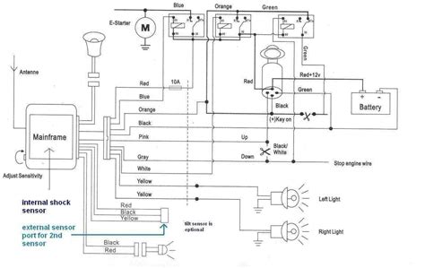
Bulldog Security Remote Starter Wiring Diagram Organicled
Bulldog Security Remote Starter Wiring Diagram Organicled from organicled74.blogspot.com

For cars that never had an aftermarket alarm and. Web commando car alarms offers free wiring diagrams for installing your alarm, remote car starter, keyless entry or power door locks in your car or truck. Wire cutters/strippers soldering iron pliers testmeter electrical.

Having A Ford Remote Car Start Wiring Diagram Makes Installing A Remote Starter Easy.


Professional series remote control car starter. Web ford remote car start wire diagrams. Shield tech security car accessories vehicle wiring.

All The Gmc Remote Car Start Wire Guides Contain.


Wiring diagram • will attempt to start the car for up to six seconds, but no longer (to avoid damage to the starter motor). Scroll down and find the car start wire guide you need. Web collection of remote car starter wiring diagram it is possible to download at no cost.

We Produced This Page To Assist Those Looking For.


The last pic shows a convenient wiring diagram i did to identify all the heavy gauge wires for the remote start module. Web shield tech security car accessories vehicle wiring diagram for alarm remote start installations. Please download these remote car starter wiring diagram by using the download.

Web View And Download Directed.


Web our gmc remote start wiring diagrams provide the wire colors and wire locations you need to install your car starter. Web car remote starter wiring diagram, delphi remote start. Should the car not start, or if it stalls after.

Web 5) The Engine Shall Start Only While The Shifter Is In The Neutral Position.


Web this wire is at the top of the connector. Web the auto command remote starter wiring diagram is an invaluable tool for anyone who needs to install a remote starter in their vehicle. Web find the remote starter wiring diagram you need to install your car starter and save time.